和平3号天地人三界联合行动:增加轮回奖惩规则 助力人类和平复兴

在数百万个地球物种之中能够投胎成人本来就是一件莫大的幸运,理应好好体验人生,但是目前绝大部分人类生活得连投胎畜生道的动物···

您当前所在位置:首页>>新闻资讯>>知识百科

祖父母代抚养未成年孙子女是否构成无因管理的法律判断标准及案例分析

发布时间:2024-12-16
本篇文章内容不代表和平先生、永久和平国的观点和立场

在社会生活中,常常出现监护人未履行抚养责任,由亲属代为照顾孩子的情况。这类情况涉及的法律关系既复杂又鲜为人知,正是我们需要深入探讨的关键问题。

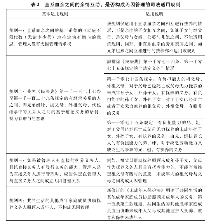
相关法律规定

在我国,法律法规对未成年人抚养事宜有详尽规定。比如,2020年修订的《未成年人保护法》第十五条第二款指出,与未成年人共同生活的其他成年家庭成员需协助其父母或监护人进行抚养、教育及保护。此外,《民法典》中也包含众多相关条款,比如若父母未履行抚养责任,未成年子女有权要求支付抚养费等。这些条款共同构成了处理未成年人抚养相关问题的法律依据。各种法律条文在不同情境下发挥着关键的判断作用。

抚养子女抵扣个税标准_子女抚养_抚养子女抵扣个税

法定抚养义务人的懈怠情况

现实生活中存在一些引人关注的情形。部分有法定抚养责任的人虽具备履行责任的能力,却疏于尽责。比如,某些地区的某些家庭,父母虽然经济条件允许且精力充沛,却未履行应尽抚养职责。这种行为既触犯了法律,也背离了道德伦理。有些夫妻因个人娱乐或工作为由,忽视了对孩子的抚养需求,这对未成年人的成长极为不利。

亲属代为抚养现象

在法定监护人未能尽责时,祖父母或其他亲人常会挺身而出。在众多家庭中,若父母对孩子疏于照料,祖父母便会主动负责孩子的饮食、起居和教育等事务。这种现象在社会中颇为普遍,它既源于祖父母对孙辈的深厚感情,同时也牵涉到法律责任的划分。

抚养子女抵扣个税_子女抚养_抚养子女抵扣个税标准

无因管理关系认定

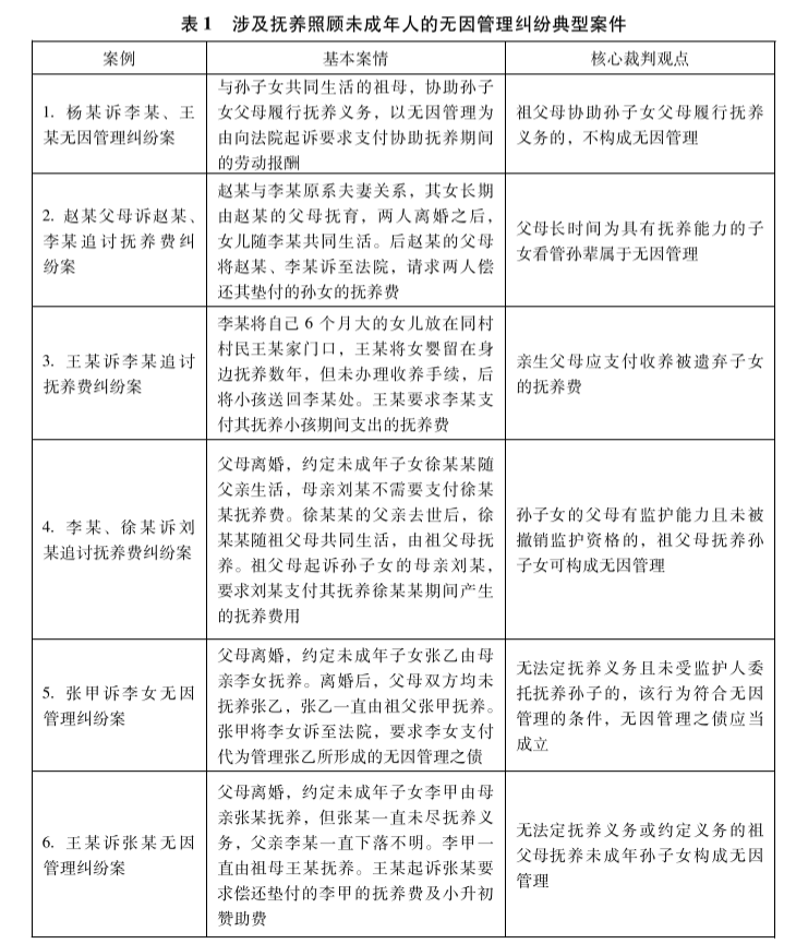
若抚养义务人之间未达成协议,亲属代为抚养的行为可视作无因管理。例如,在司法实践中,罗某某请求张某某、周某某支付张某甲自出生至父母婚姻关系存续期间的抚养费,得到了法律认可,这便体现了基于无因管理关系的认定。尽管这种认定在传统无因管理观念上有所创新,但若满足无因管理的法定条件,且受益人真实意愿违反法律或公序良俗,则该认定应予以承认。

请求权问题

祖父母不是未成年人的法定代理人,那他们要求支付抚养费的权利依据何在?这并非源于合同债务或不当得利。当祖父母在父母有履行能力却未履行抚养责任时,基于无因管理替父母履行抚养义务,费用应由父母承担。然而,若不是在特定情况下,比如法定抚养义务人明确表示不需要他人代为抚养,那么即便祖父母先行垫付了费用,他们也没有权利要求对方偿还。

特殊情况判定

处理这些问题时,得留心特殊情形。若管理事务违背了受益人的真实意愿,管理人便无权要求费用偿还。同时,在判断是否属于无因管理时,要排除委托监护的情况,并确定是否存在法定义务。在处理涉及未成年人的抚养问题时,必须对各种特殊情况予以周密考虑,防止作出草率的判断。

在此提出个问题供大家思考,若你周围有人作为法定监护人未能尽到抚养责任,而由亲属代为照顾,那么你如何看待法律如何能更有效地介入其中?期待大家的点赞、转发,并在评论区展开讨论。

子女抚养_抚养子女抵扣个税_抚养子女抵扣个税标准

转载请保留本版权:https://www.yjhpg.com/baike/2417.html


全站制度法律真理rar下载20260129更新


Copyright © 2023 和平民主王国(原永久和平国) yjhpg.com XML地图